Thuyết minh biện pháp thi công tô trát 2025
Nội dung tài liệu:
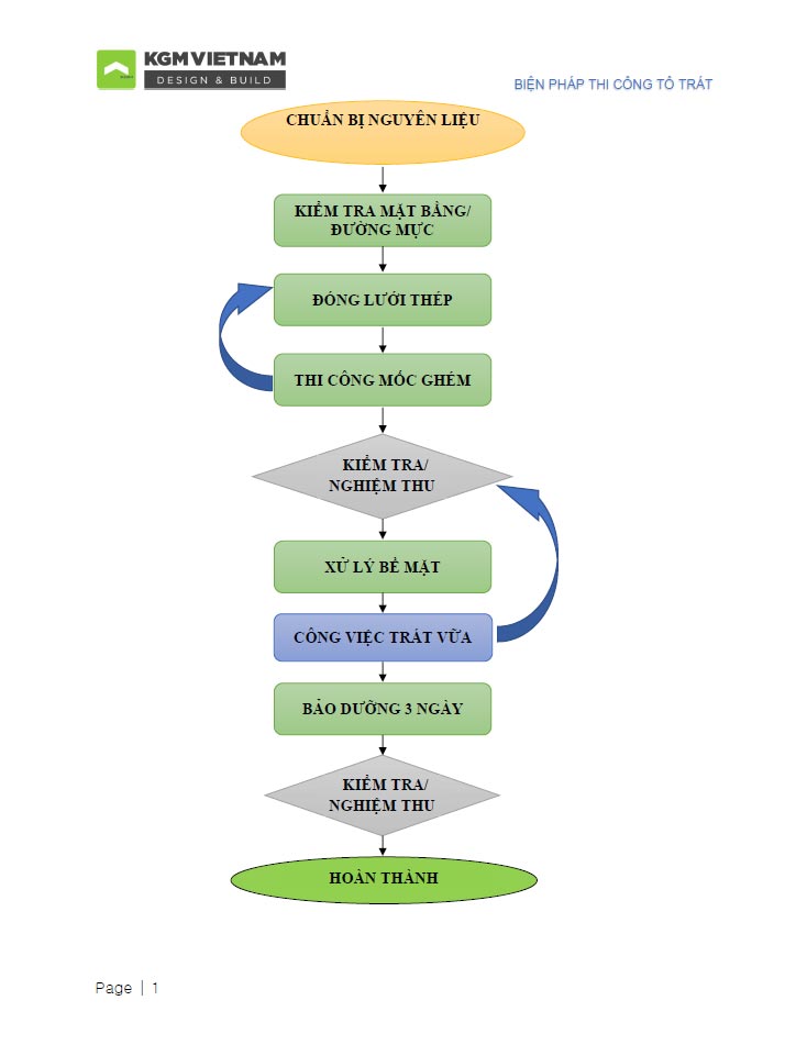
- Trình tự công việc
1.1. Chuẩn bị / Sử dụng vữa
1.2. Độ dày của lớp tô trát
1.3. Bố trí đường mực
1.4. Đóng lưới chống nứt
1.5. Thi công mốc ghém
1.6. Xử lý bề mặt trước khi tô
1.7. Thi công tô vữa cho tường bên ngoài / bên trong
1.8. Bảo dưỡng







Đánh giá
Chưa có đánh giá nào.